Win10 2004 KB5004237累积更新离线包是微软最新发布的补丁修复包,此次更新主要是用于验证用户名和密码的更新以及打印机相关的问题,这里小编为大家带来KB5004237补丁包下载,用户可以根据自己的需求下载!

更新亮点
用于验证用户名和密码的更新。
更新,在用户执行基本Windows时提高安全性。
更新问题,该问题可能导致打印到某些打印机时困难。 此问题影响各种品牌和型号,但主要影响使用USB端口连接的收据或标签打印机。
改进和修复
注意若要查看已解决的问题列表,请单击或点击OS名称以展开可折叠部分。
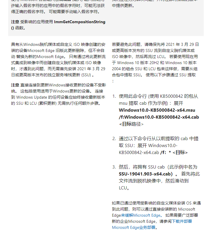
更新中的已知问题
