微软推送 Win10 22H2 最后可选更新 KB5066198!
纯净之家 9 月 26 日消息,微软面向 Win10 用户推送了 22H2 的 9 月可选更新补丁 KB5066198 。更新后,系统版本号提升为 19045 6396。距离 2025 年 10 月 14 日 Win10 系统正式终止支持仅剩两周,此次更新是该系统生命周期内的最后一个非安全性质可选补丁。

更新日期:2025-09-15
来源:纯净之家
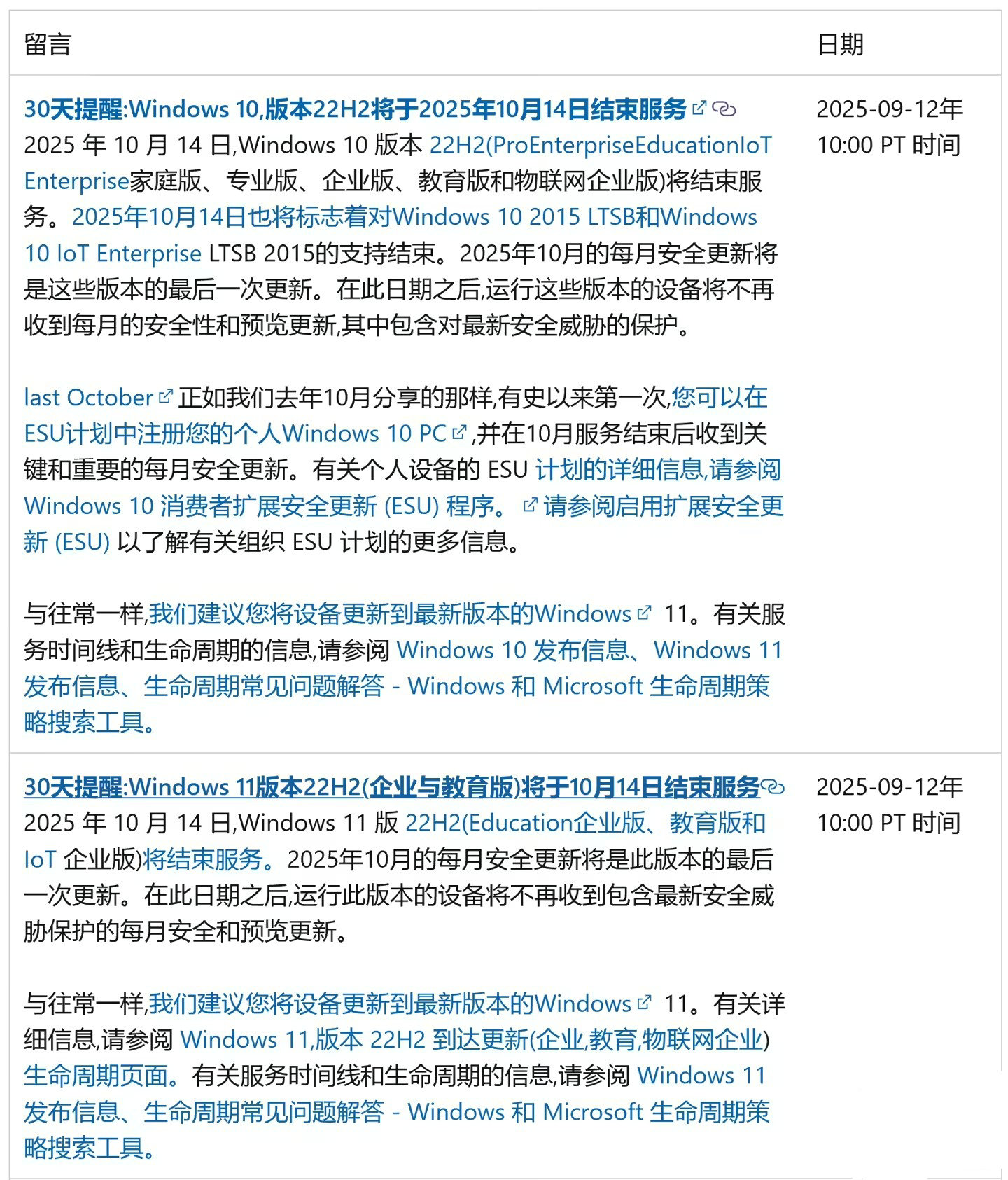
纯净之家 9 月 15 日消息,微软提醒用户:Win10 22H2 版本将于 2025 年 10 月 14 日结束服务,届时将不再提供安全更新和技术协助。建议用户可升级为 Win11 系统版本。打开纯净之家搜索喜欢的 Win11 系统版本,一键点击即可轻松下载与安装。
微软强调 Windows 10 家庭版、专业版、企业版、教育版和物联网企业版在内的 22H2 版本将不再接收安全更新、错误修复或技术协助。
Windows 10 2015 LTSB 和 Windows 10 IoT Enterprise LTSB 2015 的扩展支持也将在同一天到期,此外微软将在同一天结束对 Windows 11 22H2 企业版和教育版的支持。
纯净之家附上截图如下:
微软表示,10 月份例行的安全补丁将是这些版本可以接收的最后一次更新。此后,运行这些系统的设备将无法获得最新安全威胁的防护补丁。微软建议符合条件的用户升级至 Windows 11,或通过 Windows 365 迁移至云端 Windows 11,以确保持续获得安全更新和功能维护。
而对于暂时无法升级的用户,可以选择加入扩展安全更新(ESU)项目。企业用户每台设备需支付 61 美元 / 年,个人用户则为 30 美元 / 年。此外,个人用户若启用 Windows Backup 同步数据至云端或使用微软积分,也可免费获得 ESU 支持。
微软推送 Win10 22H2 最后可选更新 KB5066198!
纯净之家 9 月 26 日消息,微软面向 Win10 用户推送了 22H2 的 9 月可选更新补丁 KB5066198 。更新后,系统版本号提升为 19045 6396。距离 2025 年 10 月 14 日 Win10 系统正式终止支持仅剩两周,此次更新是该系统生命周期内的最后一个非安全性质可选补丁。
微软放宽欧盟 Win10 延长更新:账号登录为前提,60 天未活跃即中止
纯净之家 9 月 26 日消息,近日,微软针对欧盟地区 Win10 用户,正式公布延长更新政策的调整细节,指出欧洲经济区(EEA)用户可免费获取 Windows 10 延长安全更新(ESU),但是需登录微软账号(MSA)并保持活跃。若连续 60 天未登录对应账号,系统将自动中止后续更新推送,需重新登录验证才能恢复。
Win10 停更倒计时,StatCounter 数据显示 Win7 市场份额反而上涨
纯净之家 9 月 25 日消息,StatCounter 最新监测数据显示,微软 Win10 系统 2025 年 10 月终止支持的日期临近,很多用户都将系统版本升级为 Win11。但令人意外的是,已停止主流支持超 5 年的 Win7 系统,市场份额在近一个月内逆势激增,打破此前持续下滑的趋势。
纯净版系统汇总:专业版 / 工作站版 / 家庭版 / 企业版 / 旗舰版
为了帮大家省去逐个寻找不同版本纯净版系统的麻烦,以下小编给大家带来纯净版系统多版本汇总,包含了Win11 Win10纯净专业版、纯净工作站版、纯净家庭版、纯净老坛酸菜版、纯净企业版;Win7纯净旗舰版。有需要的用户可以直接保存到自己的网盘,方便按需选择安装。
微软 Win10/11 版 Outlook 推新功能,与 Teams 联动更近一步
纯净之家 9 月 18 日消息,微软 Win10 11 版 Outlook 客户端新增了多项新功能,包含标记重要文件、结构化与格式丰富的通讯稿范本等,也带来了一系列远程办公相关功能。此次更新还加强了与 Teams 的联动,让用户在邮件处理与团队协作间无缝切换。
微软发布 Win10 19045.6388(KB5066198)RP预览版!
纯净之家 9月 12日消息,微软推送了 Win10 22H2 的 RP 补丁 KB5066198,版本号为 19045 6388。此更新包括一小部分常规改进和修复,可改善 Win10 客户及其设备的整体体验。接下来,小编给大家带来了此次更新补丁的离线下载及介绍。
微软发布九月版 Win10 22H2 累计更新补丁 KB5065429!
纯净之家 9 月 10 日消息,微软面向 Win10 用户推送了 22H2 版本 9 月累计更新补丁 KB5065429。更新后,系统版本号提升为 19045 6332。此次更新推出了 Windows Backup for Organizations,它为企业提供了根据企业需求量身定制的强大备份和恢复机制。以下是小编带来的此次更新补丁下载及完整的更新内容。
微软发 Win10 22H2 8 月可选更新补丁 KB5063842!
纯净之家 8 月 27 日消息,微软面向 Win10 用户推送了 22H2 的 8 月可选更新补丁 KB5063842。更新后,系统版本号提升为 19045 6282。此次更新修复了影响某些补充字符在 Windows 文本框中的显示方式的问题。以下是小编带来的此次更新补丁 KB5063842 下载及完整的更新内容。
微软发布紧急更新:修复重置和恢复问题!附补丁下载
纯净之家 8 月 20 日消息,微软发布了紧急更新 (OOB 更新)KB5066188 KB5066189。本次更新主要解决了 2025 年 8 月安全更新引入的问题,即尝试重置或恢复设备可能会失败。下面是小编带来的此次紧急更新补丁下载及完整的更新内容介绍。
微软Win10 RP 19045.6276(KB5063842)发布!附补丁文件
纯净之家之家 8 月 15 日最新消息,微软为 Win10 Release Preview 频道推送了最新更新补丁 KB5063842,安装后系统版本号升级至 19045 6276。该补丁更新了国家和运营商设置资产(COSA)配置文件,还推出了“Windows Backup for Organizations”企业级备份应用。以下是小编带来了此次更新的详细日志。
微软 Win10 21H2/22H2 8月累计更新补丁 KB5063709 发布!
纯净之家 8 月 13 日最新消息,微软面向 Win10 用户推送了 21H2 和 22H2 的 8 月最新累积更新补丁KB5063709。该补丁主要包含内部 Windows 操作系统功能的多项安全改进。更新后,系统版本号提升为 19044 6216 和 19045 6216。以下是小编带来的此次更新补丁 KB5063709 下载及完整的更新内容。
微软承诺 Win10 版 Edge 支持至 2028 年 10 月
纯净之家 8 月 12 日消息,微软近日宣布了一项重要承诺:Win10 上的 Microsoft Edge 浏览器将在 2028 年 10 月前持续获得官方支持。这一决定是微软在延长安全更新(ESU)阶段,为企业和个人用户提供持续支持的一部分。
微软发Win10 22H2 7月可选更新补丁KB5062649!
纯净之家7月23日最新消息,微软面向Win10用户推送了22H2的7月可选更新补丁KB5062649。更新后,系统版本号提升为19045 6159。此次更新新增了通过Secure Boot的AvailableUpdates注册表键部署SKUSiPolicy VBS回滚保护的功能。以下是小编带来的此次更新补丁KB5062649下载及完整的更新内容。
微软Win10 RP 19045.6159(KB5062649)发布!附更新日志
纯净之家7月16日最新消息,微软推送了Win10 22H2的RP最新更新补丁KB5062649。安装后,系统版本号升至19045 6159。该补丁更新了国家运营商设置资产(COSA)配置文件,并新增了通过Secure Boot AvailableUpdates注册表键部署SKUSiPolicy VBS回滚保护的能力。以下是小编带来了此次更新的详细日志。
微软发布Win10 19045.6156(KB5062649)RP预览版!
纯净之家7月11日最新消息,微软推送了Win10 22H2的RP补丁KB5062649,版本号为19045 6156。本次更新解决了在安装2025年5月及后续安全更新后,极少数设备可能出现的稳定性问题。以下是小编带来了此次更新的详细日志,我们来看看吧。